AI Human Architecture™ — People-First Technology

AI designed with humanity at the core — supporting mental health, neurodiversity, and community wellbeing

What is AI Human Architecture™?

AI Human Architecture™ is our framework for building technology that works for people, not the other way around.
It combines advanced AI systems with safeguarding, inclusion, and ethical design — ensuring technology always protects dignity, fairness, and wellbeing.

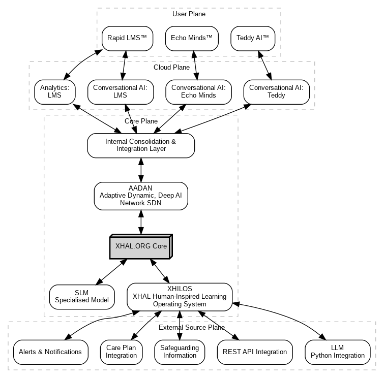
XHAL.ORG System Architecture — High-Level Overview

At XHAL.ORG, our platforms are built with one principle in mind: humanity first, technology second. To support this mission, our architecture is designed in distinct layers that separate user interaction, cloud services, core intelligence, and external integrations.

The diagram below provides a high-level architectural overview of how XHAL.ORG products — including Teddy AI™, Echo Minds™, and Rapid LMS™ — connect through conversational AI, core intelligence (AADAN & XHAL.ORG Core), and the XHILOS human-inspired operating system. These components integrate seamlessly with external systems for safeguarding, alerts, resources, and API-driven interoperability.

This is intended as a conceptual view of our architecture. For technical teams, partners, or investors requiring detailed specifications, workflows, or integration diagrams, these are available on request.

XHAL.ORH Achitecture

Why It Matters

In a world where technology often moves faster than trust, people can feel left behind. Our AI Human Architecture™ ensures:

  • 🧡 Mental health and wellbeing are protected.

  • 🌍 Inclusion and diversity are built in from the start.

  • 🔒 Safeguarding is not optional, but essential.

  • 🤝 Communities benefit equally, with no one left out.

How We Do It

Our approach blends consulting, inclusion tools, and ethical frameworks to create AI that supports:

  • Healthcare – tools for wellbeing and trauma-informed care.

  • Education – inclusive learning for neurodiverse students.

  • Communities – AI that strengthens, not divides.

Closing Call-to-Action Every small choice in how we design AI shapes the future of humanity. XHAL.ORG is committed to putting people first — always
[chatgpt_bot]